docker架构
1. Docker的总架构图
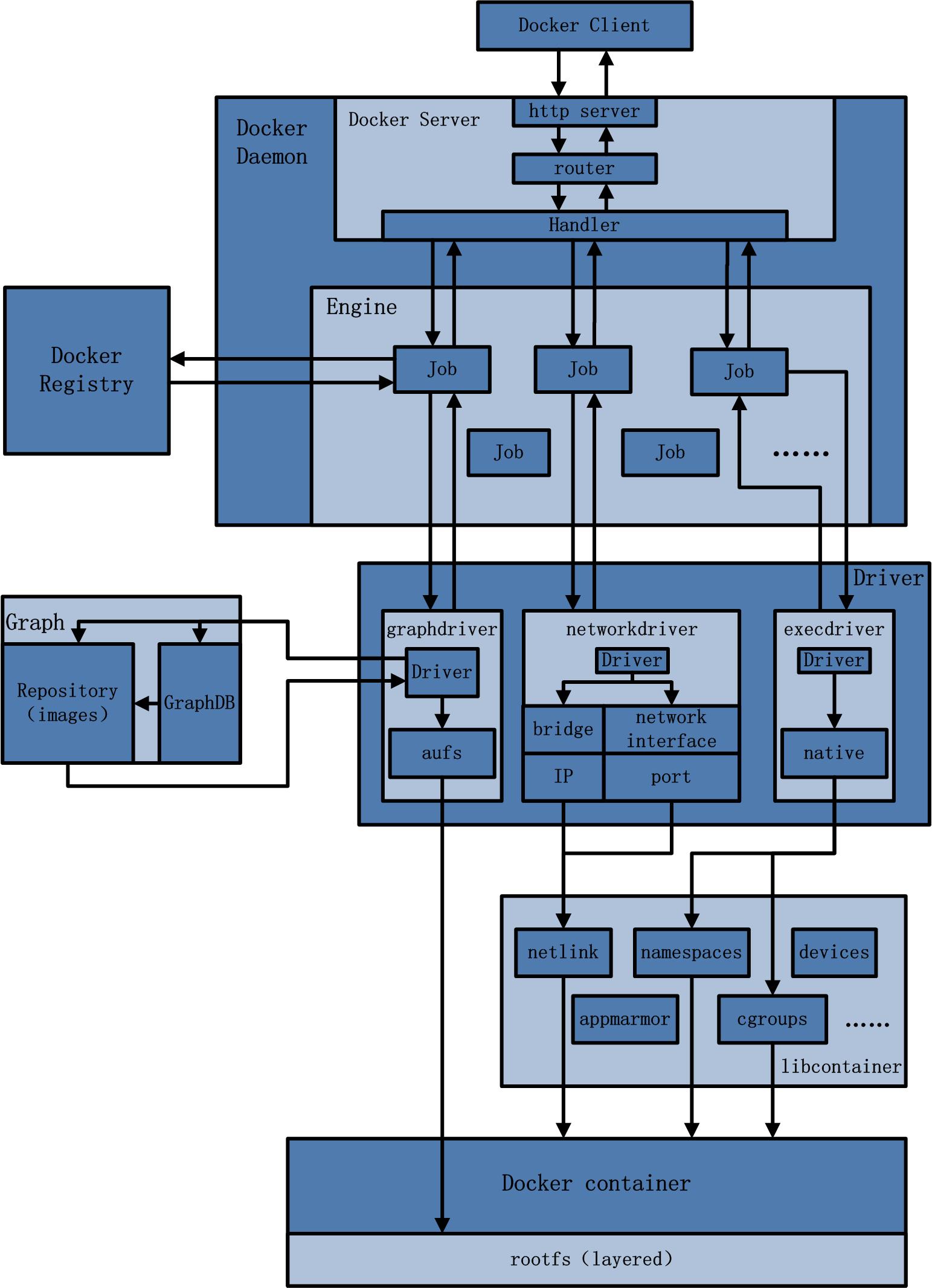
docker是一个C/S模式的架构,后端是一个松耦合架构,模块各司其职。
- 用户是使用Docker Client与Docker Daemon建立通信,并发送请求给后者。
- Docker Daemon作为Docker架构中的主体部分,首先提供Server的功能使其可以接受Docker Client的请求;
- Engine执行Docker内部的一系列工作,每一项工作都是以一个Job的形式的存在。
- Job的运行过程中,当需要容器镜像时,则从Docker Registry中下载镜像,并通过镜像管理驱动graphdriver将下载镜像以Graph的形式存储;
- 当需要为Docker创建网络环境时,通过网络管理驱动networkdriver创建并配置Docker容器网络环境;
- 当需要限制Docker容器运行资源或执行用户指令等操作时,则通过execdriver来完成。
- libcontainer是一项独立的容器管理包,networkdriver以及execdriver都是通过libcontainer来实现具体对容器进行的操作。

2. Docker各模块组件分析
2.1. Docker Client[发起请求]
- Docker Client是和Docker Daemon建立通信的客户端。用户使用的可执行文件为docker(类似可执行脚本的命令),docker命令后接参数的形式来实现一个完整的请求命令(例如docker images,docker为命令不可变,images为参数可变)。
- Docker Client可以通过以下三种方式和Docker Daemon建立通信:tcp://host:port,unix://path_to_socket和fd://socketfd。
- Docker Client发送容器管理请求后,由Docker Daemon接受并处理请求,当Docker Client接收到返回的请求相应并简单处理后,Docker Client一次完整的生命周期就结束了。[一次完整的请求:发送请求→处理请求→返回结果],与传统的C/S架构请求流程并无不同。
2.2. Docker Daemon[后台守护进程]
Docker Daemon的架构图

2.2.1. Docker Server[调度分发请求]
Docker Server的架构图

- Docker Server相当于C/S架构的服务端。功能为接受并调度分发Docker Client发送的请求。接受请求后,Server通过路由与分发调度,找到相应的Handler来执行请求。
- 在Docker的启动过程中,通过包gorilla/mux,创建了一个mux.Router,提供请求的路由功能。在Golang中,gorilla/mux是一个强大的URL路由器以及调度分发器。该mux.Router中添加了众多的路由项,每一个路由项由HTTP请求方法(PUT、POST、GET或DELETE)、URL、Handler三部分组成。
- 创建完mux.Router之后,Docker将Server的监听地址以及mux.Router作为参数,创建一个httpSrv=http.Server{},最终执行httpSrv.Serve()为请求服务。
- 在Server的服务过程中,Server在listener上接受Docker Client的访问请求,并创建一个全新的goroutine来服务该请求。在goroutine中,首先读取请求内容,然后做解析工作,接着找到相应的路由项,随后调用相应的Handler来处理该请求,最后Handler处理完请求之后回复该请求。
2.2.2. Engine
- Engine是Docker架构中的运行引擎,同时也Docker运行的核心模块。它扮演Docker container存储仓库的角色,并且通过执行job的方式来操纵管理这些容器。
- 在Engine数据结构的设计与实现过程中,有一个handler对象。该handler对象存储的都是关于众多特定job的handler处理访问。举例说明,Engine的handler对象中有一项为:{“create”: daemon.ContainerCreate,},则说明当名为”create”的job在运行时,执行的是daemon.ContainerCreate的handler。
2.2.3. Job
- 一个Job可以认为是Docker架构中Engine内部最基本的工作执行单元。Docker可以做的每一项工作,都可以抽象为一个job。例如:在容器内部运行一个进程,这是一个job;创建一个新的容器,这是一个job。Docker Server的运行过程也是一个job,名为serveapi。
- Job的设计者,把Job设计得与Unix进程相仿。比如说:Job有一个名称,有参数,有环境变量,有标准的输入输出,有错误处理,有返回状态等。
2.3. Docker Registry[镜像注册中心]
- Docker Registry是一个存储容器镜像的仓库(注册中心),可理解为云端镜像仓库,按repository来分类,docker pull 按照[repository]:[tag]来精确定义一个image。
- 在Docker的运行过程中,Docker Daemon会与Docker Registry通信,并实现搜索镜像、下载镜像、上传镜像三个功能,这三个功能对应的job名称分别为”search”,”pull” 与 “push”。
- 可分为公有仓库(docker hub)和私有仓库。
2.4. Graph[docker内部数据库]
Graph的架构图

2.4.1. Repository
- 已下载镜像的保管者(包括下载镜像和dockerfile构建的镜像)。
- 一个repository表示某类镜像的仓库(例如Ubuntu),同一个repository内的镜像用tag来区分(表示同一类镜像的不同标签或版本)。一个registry包含多个repository,一个repository包含同类型的多个image。
- 镜像的存储类型有aufs,devicemapper,Btrfs,Vfs等。其中centos系统使用devicemapper的存储类型。
- 同时在Graph的本地目录中,关于每一个的容器镜像,具体存储的信息有:该容器镜像的元数据,容器镜像的大小信息,以及该容器镜像所代表的具体rootfs。
2.4.2. GraphDB
- 已下载容器镜像之间关系的记录者。
- GraphDB是一个构建在SQLite之上的小型图数据库,实现了节点的命名以及节点之间关联关系的记录
2.5. Driver[执行部分]
Driver是Docker架构中的驱动模块。通过Driver驱动,Docker可以实现对Docker容器执行环境的定制。即Graph负责镜像的存储,Driver负责容器的执行。
2.5.1. graphdriver
graphdriver架构图

- graphdriver主要用于完成容器镜像的管理,包括存储与获取。
- 存储:docker pull下载的镜像由graphdriver存储到本地的指定目录(Graph中)。
- 获取:docker run(create)用镜像来创建容器的时候由graphdriver到本地Graph中获取镜像。
2.5.2. networkdriver
networkdriver的架构图

- networkdriver的用途是完成Docker容器网络环境的配置,其中包括
- Docker启动时为Docker环境创建网桥;
- Docker容器创建时为其创建专属虚拟网卡设备;
- Docker容器分配IP、端口并与宿主机做端口映射,设置容器防火墙策略等。
2.5.3. execdriver
execdriver的架构图

- execdriver作为Docker容器的执行驱动,负责创建容器运行命名空间,负责容器资源使用的统计与限制,负责容器内部进程的真正运行等。
- 现在execdriver默认使用native驱动,不依赖于LXC。
2.6. libcontainer[函数库]
libcontainer的架构图

- libcontainer是Docker架构中一个使用Go语言设计实现的库,设计初衷是希望该库可以不依靠任何依赖,直接访问内核中与容器相关的API。
- Docker可以直接调用libcontainer,而最终操纵容器的namespace、cgroups、apparmor、网络设备以及防火墙规则等。
- libcontainer提供了一整套标准的接口来满足上层对容器管理的需求。或者说,libcontainer屏蔽了Docker上层对容器的直接管理。
2.7. docker container[服务交付的最终形式]
container架构

Docker container(Docker容器)是Docker架构中服务交付的最终体现形式。
Docker按照用户的需求与指令,订制相应的Docker容器:
- 用户通过指定容器镜像,使得Docker容器可以自定义rootfs等文件系统;
- 用户通过指定计算资源的配额,使得Docker容器使用指定的计算资源;
- 用户通过配置网络及其安全策略,使得Docker容器拥有独立且安全的网络环境;
- 用户通过指定运行的命令,使得Docker容器执行指定的工作。