iptables用法
iptables简介
netfilter/iptables IP 信息包过滤系统是一种功能强大的工具,可用于添加、编辑和除去规则,这些规则是在做信息包过滤决定时,防火墙所遵循和组成的规则。这些规则存储在专用的信息包过滤表中,而这些表集成在 Linux 内核中。在信息包过滤表中,规则被分组放在我们所谓的链(chain)中。
虽然 netfilter/iptables IP 信息包过滤系统被称为单个实体,但它实际上由两个组件 netfilter 和 iptables 组成。
netfilter 组件也称为内核空间(kernelspace),是内核的一部分,由一些信息包过滤表组成,这些表包含内核用来控制信息包过滤处理的规则集。
iptables 组件是一种工具,也称为用户空间(userspace),它使插入、修改和除去信息包过滤表中的规则变得容易。
iptables包含4个表,5个链。其中表是按照对数据包的操作区分的,链是按照不同的Hook点来区分的,表和链实际上是netfilter的两个维度。
4个表:filter,nat,mangle,raw,默认表是filter(没有指定表的时候就是filter表)。表的处理优先级:raw>mangle>nat>filter。
filter:一般的过滤功能
nat:用于nat功能(端口映射,地址映射等)
mangle:用于对特定数据包的修改
raw:有限级最高,设置raw时一般是为了不再让iptables做数据包的链接跟踪处理,提高性能
5个链:PREROUTING,INPUT,FORWARD,OUTPUT,POSTROUTING。
PREROUTING:数据包进入路由表之前
INPUT:通过路由表后目的地为本机
FORWARDING:通过路由表后,目的地不为本机
OUTPUT:由本机产生,向外转发
POSTROUTIONG:发送到网卡接口之前。如下图:
iptables中表和链的对应关系如下:
例子介绍
1 | KUBE-NODE-PORT all -- * * 0.0.0.0/0 0.0.0.0/0 ADDRTYPE match dst-type LOCAL |
1 | iptables -m addrtype -h |
网络地址类型介绍:
1 | Route types: |
iptables规则链执行顺序
iptables 是采用规则堆栈的方式来进行过滤,当一个封包进入网卡,会先检查 Prerouting,然后检查目的 IP 判断是否需要转送出去,接着就会跳到 INPUT 或 Forward 进行过滤,如果封包需转送处理则检查 Postrouting,如果是来自本机封包,则检查 OUTPUT 以及 Postrouting。过程中如果符合某条规则将会进行处理,处理动作除了 ACCEPT、REJECT、DROP、REDIRECT 和 MASQUERADE 以外,还多出 LOG、ULOG、DNAT、SNAT、MIRROR、QUEUE、RETURN、TOS、TTL、MARK 等,其中某些处理动作不会中断过滤程序,某些处理动作则会中断同一规则炼的过滤,并依照前述流程继续进行下一个规则炼的过滤(注意:这一点与 ipchains 不同),一直到堆栈中的规则检查完毕为止。透过这种机制所带来的好处是,我们可以进行复杂、多重的封包过滤,简单的说,iptables 可以进行纵横交错式的过滤(tables)而非炼状过滤(chains)。
- ACCEPT 将封包放行,进行完此处理动作后,将不再比对其它规则,直接跳往下一个规则炼(nat:postrouting)。
- REJECT 拦阻该封包,并传送封包通知对方,可以传送的封包有几个选择:ICMP port-unreachable、ICMP echo-reply 或是 tcp-reset(这个封包会要求对方关闭联机),进行完此处理动作后,将不再比对其它规则,直接 中断过滤程序。 范例如下:
iptables -A FORWARD -p TCP –dport 22 -j REJECT –reject-with tcp-reset
- DROP 丢弃封包不予处理,进行完此处理动作后,将不再比对其它规则,直接中断过滤程序。
- REDIRECT 将封包重新导向到另一个端口(PNAT),进行完此处理动作后,将 会继续比对其它规则。 这个功能可以用来实作通透式 porxy 或用来保护 web 服务器。例如:iptables -t nat -A PREROUTING -p tcp –dport 80 -j REDIRECT –to-ports 8080
- MASQUERADE 改写封包来源 IP 为防火墙 NIC IP,可以指定 port 对应的范围,进行完此处理动作后,直接跳往下一个规则炼(mangle:postrouting)。这个功能与 SNAT 略有不同,当进行 IP 伪装时,不需指定要伪装成哪个 IP,IP 会从网卡直接读取,当使用拨接连线时,IP 通常是由 ISP 公司的 DHCP 服务器指派的,这个时候 MASQUERADE 特别有用。范例如下:
iptables -t nat -A POSTROUTING -p TCP -j MASQUERADE –to-ports 1024-31000
- LOG 将封包相关讯息纪录在 /var/log 中,详细位置请查阅 /etc/syslog.conf 组态档,进行完此处理动作后,将会继续比对其它规则。例如:
iptables -A INPUT -p tcp -j LOG –log-prefix “INPUT packets”
- SNAT 改写封包来源 IP 为某特定 IP 或 IP 范围,可以指定 port 对应的范围,进行完此处理动作后,将直接跳往下一个规则炼(mangle:postrouting)。范例如下:
iptables -t nat -A POSTROUTING -p tcp-o eth0 -j SNAT –to-source 194.236.50.155-194.236.50.160:1024-32000
- DNAT 改写封包目的地 IP 为某特定 IP 或 IP 范围,可以指定 port 对应的范围,进行完此处理动作后,将会直接跳往下一个规则炼(filter:input 或 filter:forward)。范例如下:
iptables -t nat -A PREROUTING -p tcp -d 15.45.23.67 –dport 80 -j DNAT –to-destination 192.168.1.1-192.168.1.10:80-100
- MIRROR 镜射封包,也就是将来源 IP 与目的地 IP 对调后,将封包送回,进行完此处理动作后,将会中断过滤程序。
- QUEUE 中断过滤程序,将封包放入队列,交给其它程序处理。透过自行开发的处理程序,可以进行其它应用,例如:计算联机费用…….等。
- RETURN 结束在目前规则炼中的过滤程序,返回主规则炼继续过滤,如果把自订规则炼看成是一个子程序,那么这个动作,就相当于提早结束子程序并返回到主程序中。
- MARK 将封包标上某个代号,以便提供作为后续过滤的条件判断依据,进行完此处理动作后,将会继续比对其它规则。范例如下:
iptables -t mangle -A PREROUTING -p tcp –dport 22 -j MARK –set-mark 2
小结
iptables执行规则时,是从从规则表中从上至下顺序执行的,如果没遇到匹配的规则,就一条一条往下执行,如果遇到匹配的规则后,那么就执行本规则,执行后根据本规则的动作(accept, reject, log等),决定下一步执行的情况,后续执行一般有三种情况。
1。一种是继续执行当前规则队列内的下一条规则。比如执行过Filter队列内的LOG后,还会执行Filter队列内的下一条规则。
2。一种是中止当前规则队列的执行,转到下一条规则队列。比如从执行过accept后就中断Filter队列内其它规则,跳到nat队列规则去执行
3。一种是中止所有规则队列的执行。
Iptables 规则用法小结
iptables是组成Linux平台下的包过滤防火墙,与大多数的Linux软件一样,这个包过滤防火墙是免费的,它可以代替昂贵的商业防火墙解决方案,完成封包过滤、封包重定向和网络地址转换(NAT)等功能。在日常Linux运维工作中,经常会设置iptables防火墙规则,用来加固服务安全。以下对iptables的规则使用做了总结性梳理:
iptables首先需要了解的:
规则概念
规则(rules)其实就是网络管理员预定义的条件,规则一般的定义为“如果数据包头符合这样的条件,就这样处理这个数据包”。规则存储在内核空间的信息 包过滤表中,这些规则分别指定了源地址、目的地址、传输协议(如TCP、UDP、ICMP)和服务类型(如HTTP、FTP和SMTP)等。
当数据包与规则匹配时,iptables就根据规则所定义的方法来处理这些数据包,如放行(accept),拒绝(reject)和丢弃(drop)等。配置防火墙的主要工作是添加,修改和删除等规则。
其中:
匹配(match):符合指定的条件,比如指定的 IP 地址和端口。
丢弃(drop):当一个包到达时,简单地丢弃,不做其它任何处理。
接受(accept):和丢弃相反,接受这个包,让这个包通过。
拒绝(reject):和丢弃相似,但它还会向发送这个包的源主机发送错误消息。这个错误消息可以指定,也可以自动产生。
目标(target):指定的动作,说明如何处理一个包,比如:丢弃,接受,或拒绝。
跳转(jump):和目标类似,不过它指定的不是一个具体的动作,而是另一个链,表示要跳转到那个链上。
规则(rule):一个或多个匹配及其对应的目标。
iptables和netfilter的关系:
Iptables和netfilter的关系是一个很容易让人搞不清的问题。很多的知道iptables却不知道 netfilter。其实iptables只是Linux防火墙的管理工具而已,位于/sbin/iptables。真正实现防火墙功能的是 netfilter,它是Linux内核中实现包过滤的内部结构。
iptables的规则表和链
表(tables):提供特定的功能,iptables内置了4个表,即filter表、nat表、mangle表和raw表,分别用于实现包过滤,网络地址转换、包重构(修改)和数据跟踪处理。
链(chains):是数据包传播的路径,每一条链其实就是众多规则中的一个检查清单,每一条链中可以有一 条或数条规则。当一个数据包到达一个链时,iptables就会从链中第一条规则开始检查,看该数据包是否满足规则所定义的条件。如果满足,系统就会根据 该条规则所定义的方法处理该数据包;否则iptables将继续检查下一条规则,如果该数据包不符合链中任一条规则,iptables就会根据该链预先定 义的默认策略来处理数据包。
Iptables采用“表”和“链”的分层结构,在Linux中现在是四张表五个链。下面罗列一下这四张表和五个链(注意一定要明白这些表和链的关系及作用)。
规则表:
1)filter表——三个链:INPUT、FORWARD、OUTPUT
作用:过滤数据包 内核模块:iptables_filter.
2)Nat表——三个链:PREROUTING、POSTROUTING、OUTPUT
作用:用于网络地址转换(IP、端口) 内核模块:iptable_nat
3)Mangle表——五个链:PREROUTING、POSTROUTING、INPUT、OUTPUT、FORWARD
作用:修改数据包的服务类型、TTL、并且可以配置路由实现QOS内核模块:iptable_mangle(别看这个表这么麻烦,咱们设置策略时几乎都不会用到它)
4)Raw表——两个链:OUTPUT、PREROUTING
作用:决定数据包是否被状态跟踪机制处理 内核模块:iptable_raw
规则链:
1)INPUT——进来的数据包应用此规则链中的策略
2)OUTPUT——外出的数据包应用此规则链中的策略
3)FORWARD——转发数据包时应用此规则链中的策略
4)PREROUTING——对数据包作路由选择前应用此链中的规则
(记住!所有的数据包进来的时侯都先由这个链处理)
5)POSTROUTING——对数据包作路由选择后应用此链中的规则
(所有的数据包出来的时侯都先由这个链处理)
管理和设置iptables规则:

iptables传输数据包的过程

1)当一个数据包进入网卡时,它首先进入PREROUTING链,内核根据数据包目的IP判断是否需要转送出去。
2)如果数据包就是进入本机的,它就会沿着图向下移动,到达INPUT链。数据包到了INPUT链后,任何进程都会收到它。本机上运行的程序可以发送数据包,这些数据包会经过OUTPUT链,然后到达POSTROUTING链输出。
3)如果数据包是要转发出去的,且内核允许转发,数据包就会如图所示向右移动,经过FORWARD链,然后到达POSTROUTING链输出。
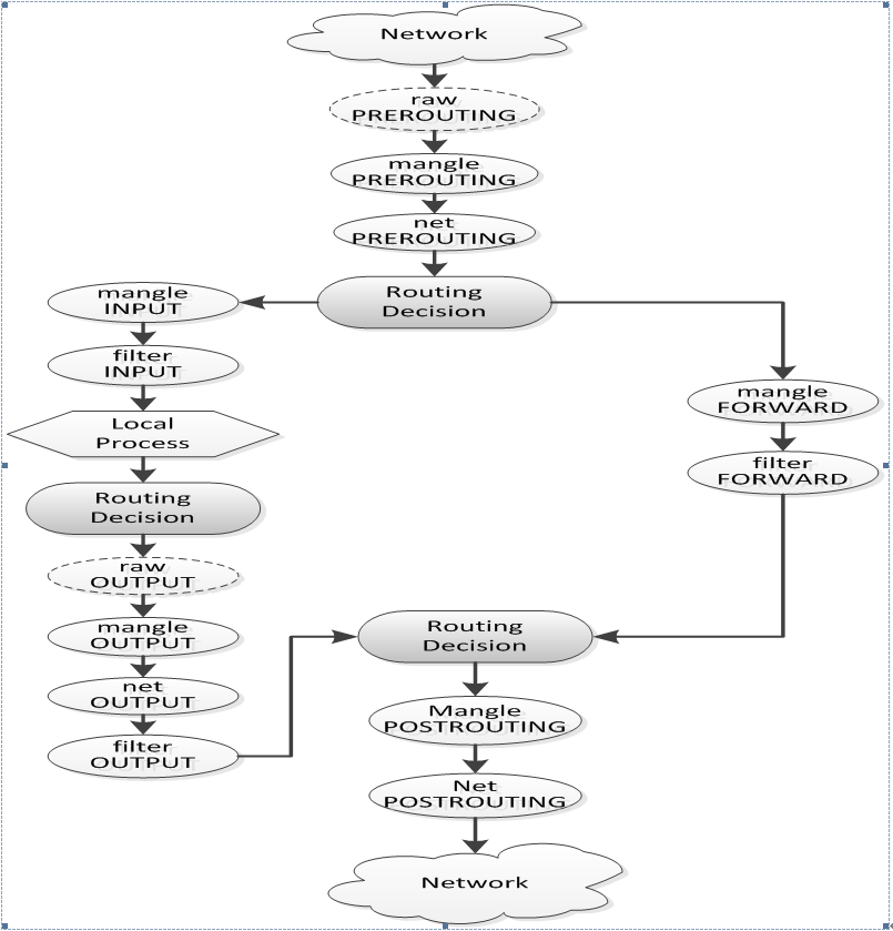
如果还是不清楚数据包经过iptables的基本流程,再看下面更具体的流程图:
从图中可将iptables数据包报文的处理过程分为三种类型:
1)目的为本机的报文
报文以本机为目的地址时,其经过iptables的过程为:
1.数据包从network到网卡
2.网卡接收到数据包后,进入raw表的PREROUTING链。这个链的作用是在连接跟踪之前处理报文,能够设置一条连接不被连接跟踪处理。(注:不要在raw表上添加其他规则)
3.如果设置了连接跟踪,则在这条连接上处理。
4.经过raw处理后,进入mangle表的PREROUTING链。这个链主要是用来修改报文的TOS、TTL以及给报文设置特殊的MARK。(注:通常mangle表以给报文设置MARK为主,在这个表里面,千万不要做过滤/NAT/伪装这类的事情)
5.进入nat表的PREROUTING链。这个链主要用来处理 DNAT,应该避免在这条链里面做过滤,否则可能造成有些报文会漏掉。(注:它只用来完成源/目的地址的转换)
6.进入路由决定数据包的处理。例如决定报文是上本机还是转发或者其他地方。(注:此处假设报文交给本机处理)
7.进入mangle表的 INPUT 链。在把报文实际送给本机前,路由之后,我们可以再次修改报文。
8.进入filter表的 INPUT 链。在这儿我们对所有送往本机的报文进行过滤,要注意所有收到的并且目的地址为本机的报文都会经过这个链,而不管哪个接口进来的或者它往哪儿去。
9. 进过规则过滤,报文交由本地进程或者应用程序处理,例如服务器或者客户端程序。
2)本地主机发出报文
数据包由本机发出时,其经过iptables的过程为:
1.本地进程或者应用程序(例如服务器或者客户端程序)发出数据包。
2.路由选择,用哪个源地址以及从哪个接口上出去,当然还有其他一些必要的信息。
3.进入raw表的OUTPUT链。这里是能够在连接跟踪生效前处理报文的点,在这可以标记某个连接不被连接跟踪处理。
4.连接跟踪对本地的数据包进行处理。
5.进入 mangle 表的 OUTPUT 链,在这里我们可以修改数据包,但不要做过滤(以避免副作用)。
6.进入 nat 表的 OUTPUT 链,可以对防火墙自己发出的数据做目的NAT(DNAT) 。
7.进入 filter 表的 OUTPUT 链,可以对本地出去的数据包进行过滤。
8.再次进行路由决定,因为前面的 mangle 和 nat 表可能修改了报文的路由信息。
9.进入 mangle 表的 POSTROUTING 链。这条链可能被两种报文遍历,一种是转发的报文,另外就是本机产生的报文。
10.进入 nat 表的 POSTROUTING 链。在这我们做源 NAT(SNAT),建议你不要在这做报文过滤,因为有副作用。即使你设置了默认策略,一些报文也有可能溜过去。
11.进入出去的网络接口。
3)转发报文
报文经过iptables进入转发的过程为:
1.数据包从network到网卡
2.网卡接收到数据包后,进入raw表的PREROUTING链。这个链的作用是在连接跟踪之前处理报文,能够设置一条连接不被连接跟踪处理。(注:不要在raw表上添加其他规则)
3.如果设置了连接跟踪,则在这条连接上处理。
4.经过raw处理后,进入mangle表的PREROUTING链。这个链主要是用来修改报文的TOS、TTL以及给报文设置特殊的MARK。(注:通常mangle表以给报文设置MARK为主,在这个表里面,千万不要做过滤/NAT/伪装这类的事情)
5.进入nat表的PREROUTING链。这个链主要用来处理 DNAT,应该避免在这条链里面做过滤,否则可能造成有些报文会漏掉。(注:它只用来完成源/目的地址的转换)
6.进入路由决定数据包的处理。例如决定报文是上本机还是转发或者其他地方。(注:此处假设报文进行转发)
7.进入 mangle 表的 FORWARD 链,这里也比较特殊,这是在第一次路由决定之后,在进行最后的路由决定之前,我们仍然可以对数据包进行某些修改。
8.进入 filter 表的 FORWARD 链,在这里我们可以对所有转发的数据包进行过滤。需要注意的是:经过这里的数据包是转发的,方向是双向的。
9.进入 mangle 表的 POSTROUTING 链,到这里已经做完了所有的路由决定,但数据包仍然在本地主机,我们还可以进行某些修改。
10.进入 nat 表的 POSTROUTING 链,在这里一般都是用来做 SNAT ,不要在这里进行过滤。
11.进入出去的网络接口。